当前位置: 首页 > 通知公告 > 正文

通知公告

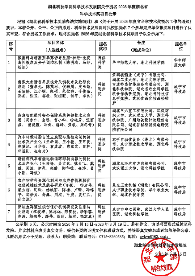
湖北科技学院科学技术发展院关于提名2026年度湖北省科学技术奖项目公示

时间:2026-03-15 19:23:40  作者:胡美纯  点击:


版权所有:湖北科技学院科学技术发展院        地址:湖北省咸宁市咸宁大道88号       

邮编:437100 邮箱:xykyc@163.com 电话:0715-8260535